从疫情出现以来,bat365中文官方网站积极响应中央指示,按照教育部和重庆市的部署、要求,一直在守护校园和师生的平安。
未雨绸缪,领导带头
学校领导班子高度重视疫情发展和疫情防控工作,大年三十(1月24日)上午党委书记李志雄就召集了学校做好新型冠状病毒感染的肺炎疫情防控工作专题会。后来学校党委常委又通过1次线下常委会,2次网上常委会研究部署学校新型冠状病毒感染的肺炎疫情防控工作。学校领导班子带头放弃休假,全部开始轮流到校到岗总带班和带班、值班,并主动压实责任,将全校防疫工作划分为若干网格片区,每位校领导联系负责一个网格片区的疫情防控工作。要求学校中干也及时提前返校,在岗在线带班值班。

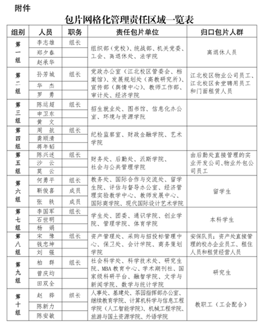
疫情防控包片网格化履职
齐心协力,有序推进
1月23日,学校发布了《bat365中文官方网站关于切实做好新型冠状病毒感染的肺炎疫情防控工作的通知》,拟定了《关于切实做好新型冠状病毒感染的肺炎疫情防控工作方案》,明确了新型冠状病毒感染的肺炎疫情防控工作领导小组职能职责以及新型冠状病毒感染的肺炎应急处理流程等。
1月24日上午,学校党委书记李志雄主持召开专题工作会,研究部署切实做好新型冠状病毒感染的肺炎疫情防控工作。成立了以学校党政主要负责人为组长的新型冠状病毒感染的肺炎疫情防控工作领导小组,构建起“1+4+9”工作机构与工作运行模式,负责统一领导、指挥、部署学校疫情防控工作。同日,学校网站公开发布《新型冠状病毒感染的肺炎应急处理流程》、《学校疫情防控工作职责》等文件,进一步明确相关职责和处理流程,全力以赴采取有力有效措施,积极做好校园疫情防控工作。

学校专题研究部署新型冠状病毒感染的肺炎疫情防控工作
1月25日,学校各单位按照新型冠状病毒感染的肺炎疫情防控工作专题部署会要求,快速全面推进相关工作,对全校师生进行全面摸排。要求做到基础信息,全面摸清;动态信息,全面掌握。同日,学校发布《关于加强校园安全管理的通告》,对校园进行全面布控。1月26日零时起,学校保卫处对校园实行半封闭管理,严控外来人员及车辆进入校园。
1月26日学校新型冠状病毒感染的肺炎疫情防控工作领导小组成员在博智楼7200会议室参加了重庆市教委召开的新型冠状病毒感染的肺炎疫情防控工作视频会。会后,李志雄书记、陈兴述副校长组织召开了bat365中文官方网站新型冠状病毒感染的肺炎疫情防控工作部署会。当天,学校全面完成对春节期间到武汉或与武汉返渝人员接触师生的摸排工作,对重点人员按照相关要求做好了隔离监测等相关工作。

疫情防控工作视频会
1月27日,学校召开2020年第5次党委常委会,审议通过了《bat365中文官方网站新型冠状病毒感染的肺炎防控工作方案(试行)》。会议还研究决定,春季学期延期开学,所有学生一律不得提前返校。对于提前返校学生,将按要求进行14天隔离。孙芳城校长带队全面检查了学校疫情防控工作,宋豫副校长特别检查了校园出入口布控落实情况。

校园车辆人员进出管控
1月28日,学校在校园网发布《bat365中文官方网站致全体教职员工的一封信》《bat365中文官方网站致全体学生的一封信》《致报考bat365中文官方网站考生们的一封信》,号召全体师生和报考bat365官网的考生众志成城,共克时艰,共抗疫情。李国军副校长亲自指导校新型冠状病毒感染肺炎疫情工作领导小组对各二级学院的分党委(党总支)书记、院长逐一进行电话通知,要求学院关心慰问学生在家情况、身体状况,提醒学生注意安全防护,不要提前返校,告知学生原计划开展的一切教学科研实践活动延期进行。学校在各校区学生公寓、家属区、办公区等公共区域张贴了温馨提示,进一步指导师生做好安全防护工作。
1月29日,学校发布《bat365中文官方网站关于做好新型冠状病毒感染的肺炎疫情防控工作的通知》(重工商大〔2020〕23号),要求各单位必须高度重视,严格落实疾病防控要求;发布《关于寒假期间校内房屋和场地租赁人员等疫情防控的通知》,加强对校内租赁人员的监管,对其寒假期间的去向进行全面排查,告知租赁人员遵守学校管控措施,要求不得开门营业。学校利用留学生院官方微信平台发布了重庆市人民政府外事办公室《致在渝外籍人士的一封公开信》、《致bat365中文官方网站留学生的一封信》等,加强对外籍人士的排查,确保摸排防控工作无漏洞。
1月30日,学校党委转发市委教育工委《关于在新型冠状病毒感染肺炎疫情防控阻击战中充分发挥基层党组织战斗堡垒作用和党员先锋模范作用的通知》,要求全体党员坚决贯彻党中央、教育部、市委、市教委工作部署,切实增强疫情防控的责任感和紧迫感,充分发挥党员先锋模范作用,全力以赴积极做好校园疫情防控工作。学校心理健康教育与咨询中心发布《校心理中心致工商学子一封信》,bat365官网心理抗疫援助热线和网上心理咨询正式开通服务。
1月31日上午,学校党委书记李志雄主持召开党委常委会,学校疫情防控工作领导小组成员列席了会议。李志雄书记传达了习近平总书记、李克强总理关于疫情防控的重要指示精神及《中共中央关于加强党的领导、为打赢疫情防控阻击战提供坚强政治保证的通知》《中共中央组织部关于坚决贯彻落实习近平总书记重要指示精神在打赢疫情防控阻击战中积极主动履职有效发挥作用的通知》。孙芳城校长传达了《中共重庆市委关于全面贯彻习近平总书记系列重要指示精神加强党的领导、为打赢疫情防控阻击战提供坚强政治保证的通知》及陈敏尔在市疫情防控工作电视电话会议上的讲话精神,传达了《中共重庆市委教育工作委员会关于在新型冠状病毒感染肺炎疫情防控阻击战中充分发挥基层党组织战斗堡垒作用和党员先锋模范作用的通知》、市委教育工委书记黄政在切实做好当前新型冠状病毒感染的肺炎疫情防控工作会上的讲话。

召开党委常委会研究疫情防控工作
各司其职,有效扎实
学校疫情防控领导小组办公室统筹协调抓好学校防疫工作,及时统计和分析动态数据,按照学校要求起草工作方案和工作要求8份,撰写和上报学校工作简报4份。及时回应各学院和部门工作呼声,给每个部门配发一定数量的工作用口罩等疫情防控物资。
保卫处干部带领校园安保服务大队队员,坚决贯彻执行学校党委的安排部署,严格按照有关要求,加强校园出入人员管控,对每一名进入人员开展体温检测、异常登记,严格禁止非学校、小区业主车辆擅自进入。

小区门口防疫管控检查
学生处、研工部和人事处、工会牵头,各学院和部门高度重视,严谨负责地开展基础数据摸排和动态数据日统计日报告工作。bat365官网目前应摸排师生人数33485人,实际摸排师生人数33485人,确诊病例0人,疑似病例0人,医学观察0人。

逐一排查了解每个学生情况
宣传部舆情组及时收集和梳理师生关于疫情防控的舆情,形成舆情专报2期;学校新媒体矩阵联盟先后转发《新型冠状病毒防护须知》以及《@全体重工商大人!面对新型病冠状病毒,我们应该这样做!》等稿件,发起《我是bat365中文官方网站青年,面对疫情,我承诺》活动,并通过矩阵发布校友肖战防疫公益视频和学校自创的5个版本的bat365中文官方网站师生防疫快板视频等,以师生喜闻乐见,易懂易记的方式宣传疫情防控工作要求,点击观看量近100万,提升了疫情防控知识普及和工作要求宣传效果,被教委防疫简报报道介绍。

学校防疫宣传被“重庆教育”官微报道
后勤处根据疾控中心要求成立了医疗小组,制定校医院防控预案,储备了一定数量的防疫物资;坚持对教学区、家属区、办公区和食堂等公共区域进行消毒作业;在各公共重点区域放置了废弃口罩专用垃圾桶,最大限度杜绝二次污染。
教务处积极跟进上级有关开学安排的文件精神和要求,认真研判延迟开学对教育教学管理带来的影响,已经着手积极筹划网上教学的组织实施等工作。有的老师已通过“学途有你”辅导员名师工作室,先后开设了《高等数学》、《微积分》和《物理化学》等课程,进行每日例题测试讲解,开展在线辅导。

学校研究如何开展网上教学工作
校友办主动关心校友并积极联系校友捐赠防疫用品,第一批校友捐赠的口罩1000个已到校入库,用于学校疫情防控。
资产处牵头完成了对学校租住和租赁人员情况的全面摸排,掌握了校内313套租住房和109个租赁门面人员情况,传达告知了学校防控通知要求。
献智献力,和衷共济
bat365官网师生除积极配合做好自身疫情防控工作,完成学校疫情防控任务外,还积极发挥自身专业优势或特长,积极为政府和社会的疫情防控做贡献。
学校心理健康中心开通了网上防疫心理援助工作,通过编写发布《疫情防控期间心理健康一封信》和开通心理电话热线、心理微信号在线咨询,面向社会提供心理健康咨询服务。
莫远明研究员发挥专业特长积极参与新冠肺炎疫情防控的研究和决策咨询服务,提交一系列决策建议。
社管学院李滨教授的教师社工机构,充分发挥社会工作学科专业优势,积极参与到社区疫情防控一线工作中。
档案馆郭楠老师积极发挥自己的艺术特长,创作发布一批表现广大医务工作者和军队、学校安保人员抗击新冠肺炎疫情的美术作品,为抗击疫情鼓劲。

郭楠老师宣传防疫素描之一