【编者按】为鼓励和引导广大青年大学生深入贯彻落实习近平新时代中国特色社会主义思想,学习宣传贯彻习近平总书记关于青年工作的重要思想和关于教育的重要论述,扎根中国大地了解中国民情,通过社会实践让广大青年同学坚定理想信念、站稳人民立场、练就过硬本领、投身强国伟业。2020年,校团委以宣讲习近平新时代中国特色社会主义思想、民法典知识宣传普及、助力疫情防控和复工复产、投身打赢脱贫攻坚战、参与乡村振兴战略实施、参加新时代文明实践志愿服务、开展返家乡社会实践等为主要内容,以“小我融入大我,青春献给祖国 助力脱贫攻坚,投身强国伟业”为主题,鼓励广大青年同学到各自的家乡参与暑期“三下乡”社会实践和志愿服务。
艺术点燃青春 设计助力乡村
——现代国际设计艺术学院开展暑期“三下乡”社会实践活动
为深入贯彻习近平新时代中国特色社会主义思想,在决战脱贫攻坚的关键时期,现代国际设计艺术学院组建社会实践团队积极投身脱贫攻坚、服务乡村振兴和疫情防控阻击中。
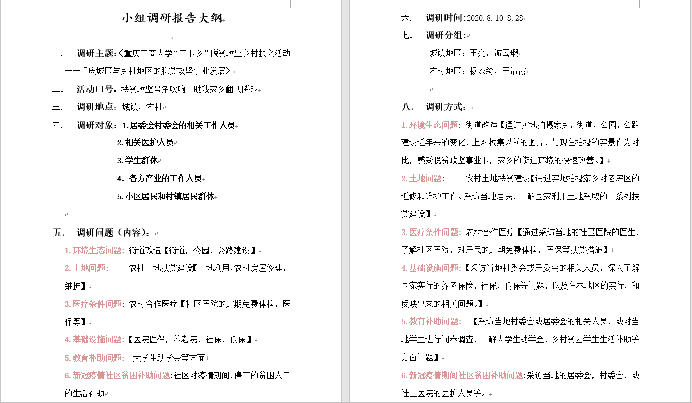
“点点星光”团队以“脱贫攻坚助我家乡,乡村振兴星河辽畅”为主题,对家乡重庆江北区进行调研实践,并撰写了调研报告大纲,从医疗条件、教育补助等多个方面调研家乡近几年来的飞跃变化,为深入助力家乡乡村振兴事业打下夯实基础。团队成员走进家乡社区,成为重庆市江北区文明城区宣传志愿者,每天到访一百多户人家,深入了解当地居民们对家乡近几年变化的感受与看法。
“小蒲扇”团队的调研团成员们以“疫情之下的大国担当”为主题,深入了解了“疫情”期间社区工作的不易,并积极为社区居委会制作系列宣传页与海报,减轻了社区“抗疫”人员的压力,让居民对战胜疫情更加充满信心。“柏越”团队成员们正在积极为后续的实践作准备,多次举行线上会议讨论相关社会实践的计划方案。

调研团成员在实践调研前的调研大纲

调研团成员深入社区调研

调研团成员为社区“抗疫”制作的系列海报

调研团成员为社区“抗疫”制作的系列宣传页
龙岩爱心面包人 温暖岩城小角落
——文学与新闻学院“筑力”三下乡社会实践团实践活动纪实
龙岩义工“面包人”行动是由福建省龙岩市义务工作者协会发起的一个长期活动。活动发起至今已有一千余天,风雨无阻,从未间断。现参与过“面包人”志愿服务的人数已有百余人,爱心商家三十六家,规模正在不断壮大。近期,文学与新闻学院“筑力”三下乡社会实践团成员也成为龙岩义工“面包人”开始送温暖。
在每晚十点后,志愿者们陆续在固定地点集中,一边熟练地进行盒饭、水果的分装,一边等候面包店打烊后收取面包。收集好合作商家的面包、盒饭、水果后,就开始陆续分发给街头的拾荒者、环卫工人、流浪汉、孤寡老人、医院流浪病患等。
当志愿者们提着甜汤和面包交给他们时,他们的笑容给了实践团成员们莫大的支持与力量,内心也感到无比充实与满足,觉得一切都是值得的。对于这些流浪者们来说,送出去的不仅仅是面包,更是一份温暖与希望。“面包人”的存在就是为了告诉像他们一样落寞无助的人——“偌大的城市,有你也有我,你不会孤立无援。”

为患者们送去甜汤

送给拾荒老人们的盒饭

送给拾荒老人的面包

“面包人”行动第1384天志愿者合照
紧跟地摊经济热潮 助农温暖你我他
——国际商学院“三下乡”实践团积极开展地摊经济实践活动
8月1日,bat365官网国际商学院实践团成员开展“扶贫济困靠大家,温暖人心你我他”扶贫助农活动,在重庆九龙坡区巴国城进行摆地摊售卖,帮助农民直销农产品。
实践团销售队员与返乡队员对接,采取线上线下互联并行的方式助农直销农产品,使助农行动更加高效。线下销售产品后通过微信等电商形式向农民下单,农民便将当天新鲜的农产品通过下乡成员们的帮助发往主城区,使顾客可以在第二天便收到优质新鲜的农副产品。线下销售队员采用免费品尝、积极吆喝、地推邀客、网络引流等方式吸引了更多消费者,也让消费者直观的感受到了产品的优良品质。
“地摊经济”的回归增添了城市的烟火气和人情味。抓住地摊经济的热潮,大量的人流量是销售的财富,在直销农产品的同时,让更多人了解到农产品滞销难题。地摊助农是一种全新的尝试,但也带来了不错的效果。希望在这个脱贫攻坚的决胜之年,大家共同努力下,我们可以交出一个完美的答卷。

国际商学院两位同学正在邀请顾客免费试吃产品
聚焦疫情防控 助力复工复产
——外国语学院社会实践调研团深入了解疫情防控常态下的复工复产
8月4日至11日,外国语学院返乡实践调研团开展以“聚焦疫情防控,助力复工复产”为主题的社会实践活动。为了安全开展调研实践,实践团成员采取“云组队”的方式以家乡为据点进行分散实践。
活动期间,为了解疫情防控常态下的复工复产,队员们主要通过问卷调查、深度访谈、走访调研等形式对其家乡所在地附近的餐饮店进行实地调研。受疫情影响,各商家根据自身受影响程度实行裁员、暂时闭店、酌情提价等措施。随着复工复产的深入推进,各大商家着重注意餐饮卫生安全方面,使用安全达标食材,让消费者买得安心。据问卷调查结果显示,大多数受访者对餐饮店内的防疫措施都比较认可,并表示在复工复产后可以明显看出餐饮店在卫生方面有了很大改观。
新冠肺炎疫情为我国经济社会的发展带来巨大冲击,经过数月的严格防控,各行各业已在逐步复苏。本次实践活动了解了各地疫情防控常态化下经济复苏的状况,也锻炼和提升了实践团成员的社会服务能力和行动能力。

实践团成员访问消费者

实践团成员访问餐饮商